Задание 560 - ГДЗ Геометрия 7-9 класс. Атанасян. Учебник

Старая и новая редакции

Вернуться к содержанию учебника

558 559 560 560 561 562 563

Вопрос

Выберите год учебника

№560 учебника 2013-2022 (стр. 144):

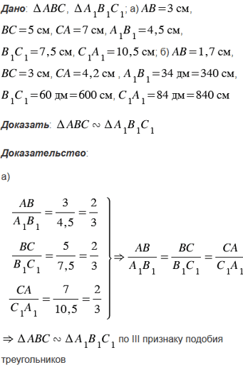
Подобны ли треугольники АВС и А1В1С1, если: а) АВ = 3 см, ВС = 5 см, СА = 7 см, А1В1 = 4,5 см, В1С1 = 7,5 см, С1А1 = 10,5 см; б) АВ = 1,7 см, ВС = 3 см, СА = 4,2 см , А1В1 = 34 дм, В1С1 = 60 дм, С1А1 = 84 дм?


№560 учебника 2023-2024 (стр. 150):

Пусть a и b - смежные стороны параллелограмма, S - площадь, а h1 и h2 - его высоты. Найдите: а) h2, если а = 18 см, b = 30 см, h1 = 6 см, h2 > h1; б) h1, если а = 10 см, b = 15 см, h2 = 6 см, h2 > h1; в) h1 и h2, если S = 54 см2, а = 4,5 см, b = 6 см.

Подсказка

№560 учебника 2013-2022 (стр. 144):

Вспомните:

  1. Что такое отрезок.
  2. Что такое треугольник.
  3. Какие отрезки называются пропорциональными.
  4. Какие треугольники называются подобными.
  5. Третий признак подобия треугольников.

№560 учебника 2023-2024 (стр. 150):

Вспомните:

  1. Что такое параллелограмм.
  2. Что такое площадь.
  3. Как найти площадь параллелограмма.

Ответ

№560 учебника 2013-2022 (стр. 144):


№560 учебника 2023-2024 (стр. 150):


Вернуться к содержанию учебника